Welcoming the Fujian Bamboo Salamander to science! 欢迎虚竹小鲵走进科学!We described a new species, the Fujian Bamboo Salamander (Hynobius bambusicolus).

Human activities, such as anthropogenisation of landscapes, have led to the sixth mass extinction, with species of large size and narrow spatial range being most impacted. Between 900 and 130,000 species have become extinct since the 1500s, and even species that have not yet been described are going extinct without being documented. Amphibians are the most threatened animal class, with habitat loss being a major driver of their decline. To improve their status, a clear taxonomy is needed, especially in southern China where many species still need formal description or taxonomic revision. Conservation actions are crucial for maintaining evolutionary patterns free of anthropomorphic selection, but practitioners need to know what to protect, and thus species need to be described currently, as conservation does not correspond to threat status, and we can only protect what we know.
人类的一系列活动,例如对自然景观的改造,直接或间接导致了第六次物种大规模灭绝,尤其对那些体型庞大但活动空间狭小的物种造成了严重影响。自1500年以来,据记载已有900~130,000个物种灭绝,甚至一些未被描述的物种也在未被“认识”的情况下灭绝。其中,两栖动物受到的威胁最大,主要是由于栖息地的丧失。因此,为了改善两栖动物的生存状况,科研人员需要制定一个明晰的分类系统,特别是中国南部的许多物种,需要对它们进行正式描述或分类修订。此外,保护行动对于维持自然演化模式也是至关重要的,但从业者需要知道保护对象。鉴于物种保护与其受威胁状态并不相符,因此我们需要对一些物种进行正式描述,同时保护我们所了解的物种。
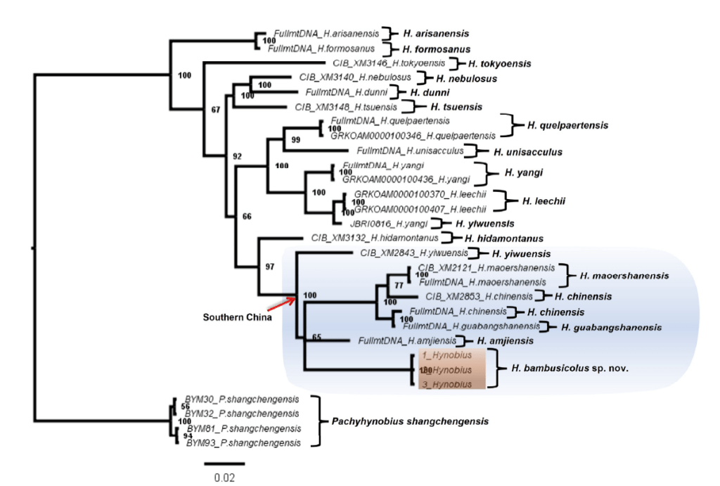
Most Hynobius salamander species in China are expected to have been described, but taxonomic resolutions are ongoing. There are six described species on the Chinese mainland and five on Taiwan island, all terrestrial, partially fossorial and breeding through larval development in water bodies. A Hynobius salamander collected in 1978 from Fujian has not been seen since, potentially because of local extirpations. We tested for phylogenetic clustering within the H. chinensis clade and determined the taxonomic status with phylogenetic tools, resulting in the description of a new species, Hynobius bambusicolus.
分类学家们已对中国发现的所有小鲵都进行了描述,但分类厘定仍在进行中。中国大陆有六个已描述的小鲵物种,台湾省有五个,它们都是陆生的,其中部分营穴居生活,在水体内进行繁殖及幼体生长。1978年曾有研究者在福建发现一种小鲵并将其鉴定未中国小鲵,但那之后直至本次发现之前,却再未有报道,可能是因为局部灭绝。本研究中,基于研究分析,我们认为该物种是一个未描述新种。研究人员通过对中国小鲵分支进行聚类分析并借助系统发育工具确定其分类地位,将其描述为一种具有特定形态特征的小鲵新种。

We found a significant variation between H. bambusicolus and all 18 other species based on rates of evolutionary divergence between sequence pairs. The average divergence rate was higher than for other pairs, supporting the position of the candidate species as a deeply divergent clade within the Southern Chinese group of East Asian Hynobiids. All phylogenetic trees coherently recovered the candidate species as monophyletic, identified as sister species to H. amjiensis in some trees.
基于序列对之间的进化分歧率,发现候选物种与其它18个物种之间存在显著差异。平均分歧率高于其它物种,这支持将该物种厘定为东亚小鲵在中国南方群体中一个深度分化的类群。同时,所有贝叶斯树结果都表明该物种为单系,部分聚类树结果表明该物种为安吉小鲵的姊妹群。

of Hynobiid salamanders distributed across East Asia.
In the study, we obtained 55 haplotypes based on the gene fragment for COI, representing 16 species of Hynobiid salamanders across East Asia. The haplotype diversity was 0.98, and a shared relationship was observed between the haplotype group of the candidate species and geographically related haplotypes of Southern Chinese Hynobius. Morphometric measurements indicated that the species was larger in size, with a low number of coastal grooves and a toe formula similar to other species in the area. The number of costal grooves was identified as an important character for the non-invasive identification of the species.
本研究基于COI基因片段,获取了55个单倍型,代表了东亚的16种小鲵。结果表明单倍型的多样性为0.98,并观察到该物种和与其有地理交集的中国南方小鲵的单倍群具有共同点。形态测量结构表明,该物种体型较大,肋沟数目较少,趾式与该地区其它三种小鲵相似。肋沟数目是该物种重要的外部鉴别特征。
We described the new species of Hynobiid salamander, H. bambusicolus, based on molecular analysis and morphology. The species was found in Fujian province, China, specifically in bamboo forests and is named the Fujian Bamboo Salamander. The species name comes from the habitat of the holotype and the Chinese name, 虚竹小鲵 (pronounced: Xū Zhú Xiǎo Ní), reflects the scientific name and is named after a character from the Jin Yong’s swordsman fiction, where an unknown Shaolin monk inherits great powers by coincidence and starts a legendary journey.
根据分子和形态学分析,我们描述了一个小鲵新种——虚竹小鲵(H. bambusicolus)。该物种发现于中国福建省的竹林中。种加词 bambusicolus取自模式标本的栖息地,中文名称“虚竹小鲵”与其学名(H. bambusicolus)相对应,“虚竹”取自金庸武侠小说《天龙八部》中的主要人物。

village, Liancheng county, People’s Republic of China.
We only found H. bambusicolus in the Quxi village, Liancheng County in China. Its larvae and development stages are typical of Hynobius salamanders, with functional limbs developing slowly. The species can be identified through its location and a combination of 10 or fewer costal grooves with a total length greater than 180 mm. Juveniles have brown coloring and blue speckling that disappears with age, while adults are a uniform dark chocolate colour with light grey and blue speckling on the venter.
目前,虚竹小鲵(H. bambusicolus)仅发现于中国福建省连城县曲溪乡。其幼体各个发育阶段为典型的小鲵发育模式,四肢发育缓慢。可根据栖息地及其肋沟数目对其进行鉴定,肋沟一般不超过10条,且体长大于180毫米。幼体褐色具蓝色斑点,且随着年龄增长,蓝色斑点逐渐消失。成体通体深巧克力色,腹部具浅灰色和蓝色斑点。

from Fujian, China. (A) pre‑hatching; (B) 16 days old. (C) 69 days old. (D) 74 days old. (E) 77 days
old. (F) 87 days old.
Hynobius bambusicolus salamanders breed in shallow pools found in bamboo forests above 1400 m above sea level, laying their egg sacs (containing between 21 and 27 eggs) in pools made by tire tracks. Adult salamanders hide under logs, stones, or dead leaves in wet soil and humus in waterlogged areas. The salamanders emit a short, low-frequency call composed of four strong harmonics, possibly as an alarm call.
虚竹小鲵在海拔1400米以上的竹林浅水池中繁殖,它们经常将卵(含21至27个卵)产于车轮在土路上轧出的积水凹坑中。成体躲藏在树干、石头或湿润土壤的枯叶下方以及腐殖质中。在实验室中用红虫饲养幼体,有些个体会相互残食。此外,虚竹小鲵会发出由四个强谐波组成的短暂的低频鸣叫,可能是作为屈服或警报呼叫。

We described H. bambusicolus based on divergent genetic origins, unique morphological characteristics, and separate distribution from other Hynobius species. Identification of H. bambusicolus is easiest based on its geographic location, as it has no overlap with other Hynobius species and is an ancient lineage that likely experienced distribution changes due to paleogeographic and climatic variations. The area inhabited by this species also includes other Caudata, and competition with other genera may occur.
虚竹小鲵,是基于分子、形态特征以及分布差异而描述的。根据地理位置来鉴定虚竹小鲵是最容易的,因为它与目前发现的其它小鲵在地理分布上没有重叠,并且可能是一个因古地理和气候变化而经历了分布变化的古老物种。该物种所生活的区域内也有其它有尾目,这可能使得虚竹小鲵会与其它属之间发生竞争。本研究提供了中国南方小鲵进化和分布的新见解。

The H. bambusicolus salamander is micro-endemic and has a restricted distribution with an incredibly small population size, making it highly vulnerable to extinction. The species is adapted to sub-tropical bamboo forests, but also prefers cold temperatures for spawning. Surveys in 2023 confirmed that the species is known from a single locality with only a few extremely small water bodies, potentially containing a maximum of 20 breeding females. The population size is likely to be well below 200 breeding individuals, meeting the IUCN Red List criteria for critically endangered species. The establishment of an ex-situ population is recommended to prevent extinction due to climate instability and other stochastic risks.
从已掌握的信息来看,虚竹小鲵分布范围有限,是狭小空间的特有种,种群极小,这使得它们非常容易灭绝。该物种适应了在热带竹林的生活环境,但更喜欢在寒冷的气候下进行产卵。 据2023 年的调查显示,该物种只生存在单个地点中少量的极小水体周边,并且该地最多可能只有 20 只可繁殖中的雌性个体。虚竹小鲵的种群数量很可能远低于 200 只可繁殖个体,已达到极度濒危物种的衡量标准。因此,我们建议建立自然生境以外的虚竹小鲵人工饲养种群,以避免该物种因气候不稳定和其它随机风险而导致的灭绝

To protect the new species, hobbyists should avoid collecting and trading it, and keep information about its location confidential. Habitat loss, particularly through bamboo plantation and harvest, is the main threat to the species, and climate change is likely to contract its distribution. To reduce stresses on the species, herbicide use and water pumping in the area should be minimized, and habitat restoration efforts such as artificial ponds and rehabilitating old reservoirs should be implemented to boost population growth.
为了保护虚竹小鲵这一新物种,异宠爱好者应该避免捕捉和交易,并对其分布信息进行保密。结合前期调查分析,生境的丧失尤其是竹林的种植和砍伐是该物种面临的主要威胁,此外,气候变化也可能会缩小其分布范围。最后,为了减少对该物种的影响,人们应尽量减少在其栖息地使用除草剂以及民用抽水,同时亟需制定并实施相应的生态恢复措施,如建立人工池塘和修复旧水库,以促进其种群增长。
Reference: Wang Z., Othman S. N., Qiu Z., Lu Y., Prasad V. K., Dong Y., Lu C-H. & Borzée A. (2023). An isolated and deeply divergent Hynobius species from Fujian, China. Animals. 13:1661. DOI: 10.3390/ani13101661.